
抓住3-5月,多长2.5倍!春暖花开,万物复苏,不仅是踏青的好时节,更是孩子长身体的“加速期”!作为家长,如何抓住这个“天然增高黄金期”,帮孩子使劲“蹿一蹿”?别急,今天市人民医院医生关则想为你一次性讲清 “怎么吃、怎么动、怎么睡” ,助你避开误区,科学助长!
为什么春天是“长高季”?
1. 激素“开挂”:春季夜间,生长激素分泌量达到全年峰值 。
2. 阳光“助力”:阳光中的紫外线合成维生素D效率提升,帮助钙质更好吸收 。
3. 运动“激活”:气温适宜,孩子运动量增加,有效刺激骨骼细胞分裂 。
一、 这样吃:打造长高的“建筑材料”
很多家长觉得“补钙就能长高”,其实不然。均衡营养才是硬道理!
每日饮食红绿灯
✅ 多吃(红灯变绿灯)
· 蛋白质:骨骼的“钢筋”。每天必备:牛奶+鸡蛋+鱼虾/瘦肉。学龄儿童每日需1.2g/kg优质蛋白 。
· 钙+维生素D:骨骼的“水泥”。每天保证500ml牛奶(分早晚饮用)。
· 锌+维生素A:生长激素的“催化剂”。多吃牡蛎、牛肉、胡萝卜、南瓜 。
❌ 少吃(这些是坑)
· 碳酸饮料:抑制钙吸收,让骨骼变“脆” 。
· 高糖零食:引发肥胖,早发育,拖累身高 。
· 乱吃补品:蜂王浆、鹿茸等可能导致性早熟,反而长不高!
【分龄食谱小贴士】
· 1-3岁:重点补充乳钙,推荐三文鱼蔬菜泥、牛奶燕麦粥 。
· 4-6岁:多吃橙色食物(南瓜、胡萝卜),南瓜蒸排骨是不错的选择 。
· 7岁+:推荐番茄炖牛腩、虾仁炒芦笋,强化骨骼矿化 。
二、 这样动:刺激骨骼的“加速器”
运动不是瞎跑,纵向跳跃运动是刺激骨骺板分裂的最有效方式!
长高运动TOP5(附量化指标)
1. 跳绳:每天500-2000个(根据年龄分组完成,每次坚持5分钟)。
2. 摸高跳:每天50次,刺激骨骺 。
3. 篮球/羽毛球:每天30分钟,包含大量跳跃和伸展动作 。
4. 游泳:每周3次,舒展脊柱 。
5. 开合跳/跳房子:适合低龄儿童,增加趣味性 。
运动小贴士:每周至少运动5天,每次30分钟以上,以孩子运动后精神饱满为宜,切忌过度疲劳 。
三、 这样睡:抓住生长的“黄金时刻”
生长激素是身高的“发动机”,但它是个“夜猫子”,只有在夜间深睡眠时才大量分泌!
睡眠时间表(建议收藏)
· 学龄前儿童:晚8:30前入睡,睡足10-13小时 。
· 小学生:晚9:00前入睡,睡足9-11小时 。
· 中学生:尽量不晚于10:30入睡,睡足8-10小时 。
黄金原则:晚上10点至凌晨2点是分泌高峰,孩子必须已进入深睡眠状态 。
助眠技巧:
· 睡前1小时禁用电子产品(蓝光抑制褪黑素)。
· 卧室保持黑暗、安静,室温控制在18-22℃ 。
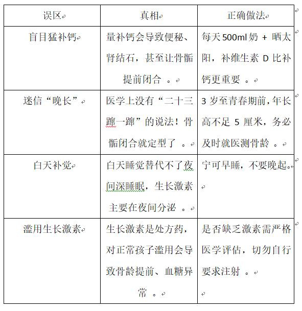
⚠️ 特别警示:别踩这些“长高大坑”!

定期监测,心中有数
家长应每3个月给孩子测量一次身高,并记录下来 。如果发现孩子长期坐在班级前两排、比同龄孩子矮半头,或者年生长速度低于以下标准,建议尽快前往医院儿童保健科或生长发育专科就诊:
· 3岁前 < 7cm/年
· 3岁至青春期 < 5cm/年
· 青春期 < 6cm/年
这个春天,不用焦虑,也不用猛补。做到 “吃均衡、多跳跃、早早睡、心情好” ,剩下的就交给时间。让我们抓住这宝贵的“拔节期”,帮孩子实现身高的“逆袭”吧!

展开阅读全文
网友评论
更多>>